北极星碳管家网获悉,8月25日,工信部、国家发改委等七部门联合印发《信息通信行业绿色低碳发展行动计划(2022-2025年)》(下称《计划》)。《计划》指出,全面系统提高信息通信行业绿色低碳发展质量,助力如期实现碳达峰、碳中和目标。
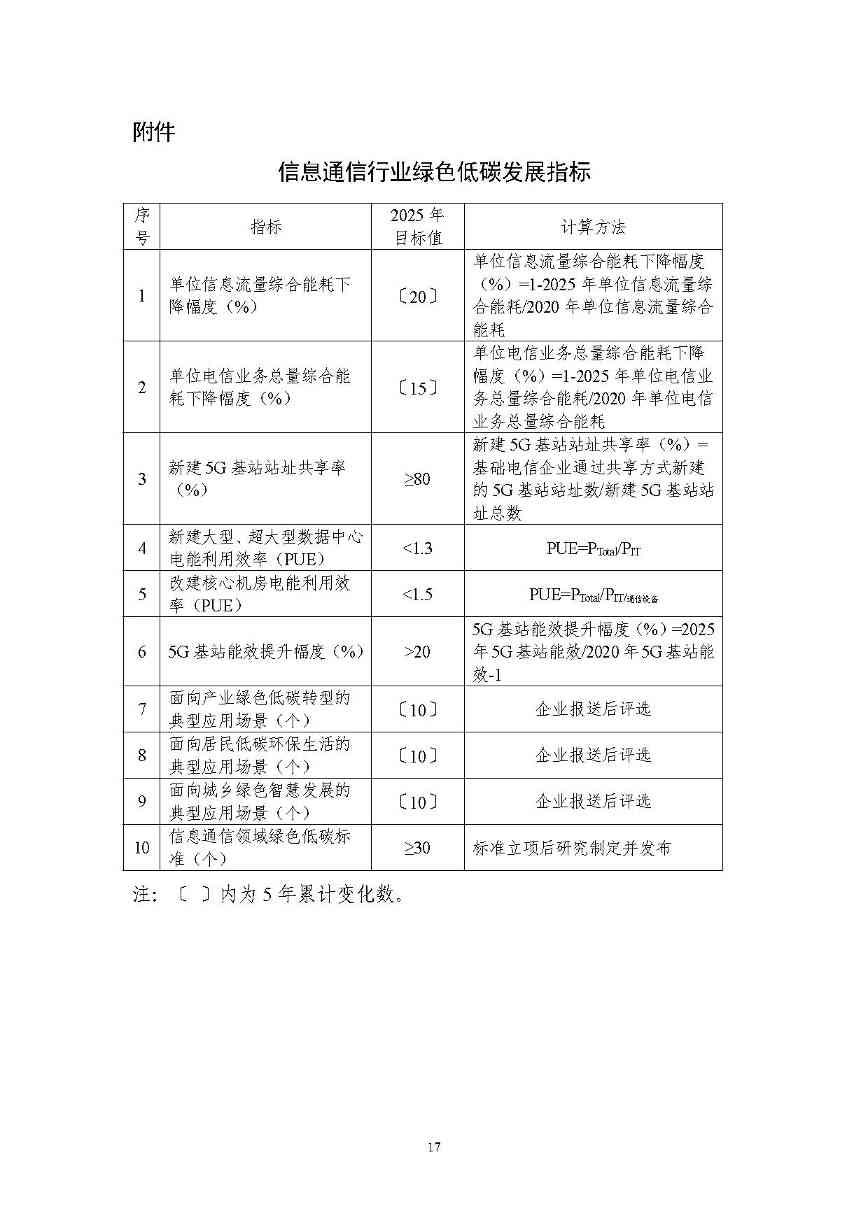
《计划》要求,到2025年,单位信息流量综合能耗比“十三五”期末下降20%,单位电信业务总量综合能耗比“十三五”期末下降15%,遴选推广30个信息通信行业赋能全社会降碳的典型应用场景。《计划》提出了优化绿色发展总体布局、聚焦重点设施绿色发展、协同推进绿色产业链供应链建设、强化行业赋能经济社会绿色发展供给能力、加强行业绿色发展统筹管理等五大方面行动任务。《计划》还强调,要积极利用现有资金渠道,支持信息通信行业绿色低碳发展。发挥国家产融合作平台作用,推动金融机构为绿色企业和项目提供多样化投融资支持。推动加大绿电供给,研究企业绿色能源使用量与碳排放量间的扣减办法。
工业和信息化部等七部门关于印发信息通信行业绿色低碳发展
行动计划(2022-2025年)的通知
工信部联通信〔2022〕103号
各省、自治区、直辖市及计划单列市、新疆生产建设兵团工业和信息化主管部门、发展改革委、财政厅(局)、生态环境厅(局)、住房和城乡建设厅(局)、国资委、能源局,各省、自治区、直辖市通信管理局,中国电信集团有限公司、中国移动通信集团有限公司、中国联合网络通信集团有限公司、中国广播电视网络集团有限公司、中国铁塔股份有限公司,有关行业协会:
现将《信息通信行业绿色低碳发展行动计划(2022-2025年)》印发给你们,请结合实际,认真贯彻落实。
工业和信息化部
国家发展改革委
财政部
生态环境部
住房和城乡建设部
国务院国资委
国家能源局
2022年8月22日

















《信息通信行业绿色低碳发展行动计划(2022-2025年)》解读
2022年8月22日,工业和信息化部、发展改革委、财政部、生态环境部、住房和城乡建设部、国资委、能源局等七部门联合发布《信息通信行业绿色低碳发展行动计划(2022-2025年)》(工信部联通信〔2022〕103号,以下简称《行动计划》)。现就《行动计划》有关内容解读如下:
一、《行动计划》编制的背景是什么?
党中央、国务院高度重视推进碳达峰、碳中和工作。《中共中央 国务院关于完整准确全面贯彻新发展理念做好碳达峰碳中和工作的意见》对碳达峰、碳中和工作进行了系统谋划和总体部署,提出以经济社会发展全面绿色转型为引领,以能源绿色低碳发展为关键,加快形成节约能源和保护环境的产业结构、生产方式、生活方式、空间格局,确保如期实现碳达峰、碳中和。国务院印发的《2030年前碳达峰行动方案》则聚焦2030年前碳达峰目标,要求“优化新型基础设施空间布局”和“加强新型基础设施用能管理”,为国家“双碳”战略实施提供了宏观指导,也对信息通信行业提出新的更高要求。
“十四五”时期,发展数字经济已成为世界主要国家抢抓新一轮科技革命和产业变革新机遇的共同选择,我国数字经济将转向深化应用、规范发展和普惠共享的新阶段,迈向全面扩展期。信息通信行业是数字经济时代的战略性、基础性、先导性行业,5G基站、数据中心等信息基础设施作为数字经济发展的数字底座,建设规模将会较快增长,按照《“十四五”信息通信行业发展规划》的有关部署,到2025年每万人拥有5G基站数将从2020年的5个增加至26个,数据中心算力规模将从90EFLOPS增长至300EFLOPS,这必然导致行业用能需求保持刚性增长势头。面对新形势新要求,亟需尽早从政策层面加以统筹引导,解决企业在绿色发展中遇到的现实难点和问题,引导企业发挥绿色赋能作用助力社会数字化、绿色化转型,营造促进行业绿色低碳发展的良好环境。
二、信息通信行业绿色低碳发展有哪些方面的重要意义?
一是有利于推动行业实现绿色高质量发展。绿色成为高质量发展的鲜明底色,信息通信企业作为新型基础设施建设者,通过推进先进绿色技术应用、提升绿色低碳管理能力、加快网络绿色化升级和提高绿色电力使用水平等多方面举措,可以实现以创新为驱动的质量变革、动力变革和效率变革,进而推动实现行业绿色高质量的发展。
二是有利于带动产业链上下游绿色发展。信息通信企业通过推动产业链供应链深度合作,可以协同开展绿色产品的设计、生产和使用,实现源头节能。可以通过建立完善绿色采购制度,在采购中加大对设施用能效率、使用寿命等要求,引导设备供应等产业链企业提供绿色低碳产品和解决方案,从而影响、带动产业链上下游实现绿色低碳发展。
三是有利于赋能全社会降碳促达峰。信息通信企业以服务各行业数字化、绿色化转型需求为导向,聚焦产业绿色低碳转型、居民绿色环保生活和城市绿色智慧发展等领域,加快提升数字技术与垂直行业应用深度融合的服务供给能力,可以支撑经济社会绿色转型发展。
三、《行动计划》的指导思想是什么?主要目标是什么?
《行动计划》以习近平新时代中国特色社会主义思想为指导,全面贯彻党的十九大和十九届历次全会精神,立足新发展阶段,完整、准确、全面贯彻新发展理念,构建新发展格局,统筹处理好发展和减排、整体和局部、短期和中长期的关系,加强信息基础设施建设支撑保障,着力推进重点设施能效水平和行业绿色用能水平提升,着力推进行业赋能全社会节能降碳技术供给能力和行业绿色低碳监测管理能力提升,全面系统提高信息通信行业绿色低碳发展质量,助推经济社会发展全面绿色转型,助力实现碳达峰、碳中和目标。
《行动计划》提出到2025年,信息通信行业绿色低碳发展管理机制基本完善,节能减排取得重点突破,行业整体资源利用效率明显提升,助力经济社会绿色转型能力明显增强,单位信息流量综合能耗比“十三五”期末下降20%,单位电信业务总量综合能耗比“十三五”期末下降15%,遴选推广30个信息通信行业赋能全社会降碳的典型应用场景。
四、《行动计划》对信息通信行业绿色低碳发展提出了哪些方面的要求?
《行动计划》把握碳达峰、碳中和战略实施要点,兼顾信息通信行业自身绿色低碳发展需求,瞄准“优布局、抓重点、促协同、强赋能、统管理”五大方向,提出了优化绿色发展总体布局、聚焦三类重点设施绿色发展、协同推进绿色产业链供应链建设、强化行业赋能经济社会绿色发展供给能力、加强行业绿色发展统筹管理等五大方面行动任务。
一是优化绿色发展总体布局。加强信息基础设施规划与国土空间、城乡建设等规划有效衔接,优化区域布局,推进网络架构优化,强化通信网络设施共建共享,加快高耗能老旧设施绿色升级,加大绿色能源推广使用,形成规划合理、布局完善、架构先进、用能节约、能效优化的信息通信基础设施。其中,在基础设施共建共享方面,提出到2025年,新建5G基站站址共享率不低于80%。
二是加快重点设施绿色升级。聚焦数据中心、通信基站、通信机房三类重点设施,以全方位全过程的集约化布局、高效化设计、绿色化建设、低碳化技术、智能化运维为手段,加强数据中心统筹布局,推动基站主设备及配套设施节能技术运用推广,加快核心通信机房绿色低碳化重构。最终实现到2025年,全国新建大型、超大型数据中心电能利用效率(PUE)降到1.3以下,5G基站能效提升20%以上,改建核心机房PUE降到1.5以下。
三是完善绿色产业链供应链。推动产业链供应链上下游深度合作,协同开展绿色产品设计、生产和使用。建立完善绿色采购制度,引导设备供应企业加大绿色技术产品的研发与供给。推动各环节绿色包装循环再利用,提高废旧信息通信设备回收利用水平。加快形成以管理制度为引领、以绿色采购为关键、以评估认证为抓手的绿色信息通信产业链供应链格局。
四是赋能全社会降碳促达峰。以各行业数字化、智能化、绿色化转型需求为导向,引导信息通信企业加大工业数字化绿色化协同发展技术和服务供给力度,助力电网、钢铁、有色金属、石化等重点行业绿色化转型。助力打造居民绿色生活方式,引导居民绿色消费。推动数字孪生等技术在城乡节能减排、环境监测治理、零碳智慧建筑建设等领域应用,助力城乡绿色智慧发展。最终实现到2025年,面向产业绿色低碳转型、面向居民低碳环保生活、面向城乡绿色智慧发展,分别挖掘推广10个典型应用场景。
五是加强绿色发展统筹管理。准确把握行业绿色发展新趋势,建立健全行业绿色低碳发展协同推进机制,强化绿色发展决策部署贯彻落实,探索建立行业绿色低碳发展管理平台,加大行业绿色低碳标准供给,到2025年,制定信息通信领域30项以上绿色低碳标准。充分发挥企业绿色发展主体责任,推动企业增强绿色发展制度保障,建立完善企业级绿色低碳发展管理平台,加快绿色技术攻关和转化。
五、《行动计划》保障措施重点有哪些?
为推进主要目标如期实现和重点任务顺利实施,《行动计划》提出了六个方面的保障措施:
一是加强统筹协调。加强部门沟通协调,推进跨部门工作统筹部署。建立信息通信行业绿色低碳发展专家咨询委员会,对重大问题开展研究,提出政策意见建议。
二是强化考核评估。加强对企业绿色发展制度、碳管理平台建设、绿色采购等绿色发展管理体系的综合考核评价。完善企业数据采集报送机制,强化对相关指标的考核评估。
三是加大政策支持。积极利用现有资金渠道,支持信息通信行业绿色低碳发展。将符合条件的企业和项目纳入工业绿色发展指导目录以及转型金融支持范围。推动加大绿电供给。
四是加快人才培养。培养绿色终端设备、绿色网络、绿色软件和平台、绿色发展管理等全链条专业型和复合型人才。利用各类引才引智计划,积极引进海外高端人才。
五是加强宣传引导。强化信息通信行业赋能全社会绿色转型作用的宣传,提高地方、企业和公众对信息通信行业绿色低碳发展的认可度。
六是深化国际合作。加强信息通信行业绿色低碳发展领域国际交流、投融资、技术研发等多元化合作。鼓励企业参与国际标准制定,推动国内外标准互认。

