4月23日,永清环保股份有限公司发布2023年度财务决算报告,报告显示公司实现营业收入为64580.49 万元,比上年同期下降9.47%;归属于上市公司股东的净利润为7984.66万元,较上年同期增长120.63%,归属于上市公司股东的扣除非经常性损益的净利润-1541.87万元,同比增长96.65%。
本报告期业绩变动的主要原因:
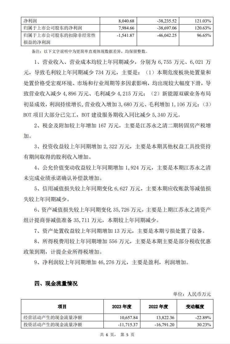
1、营业收入、营业成本均较上年同期减少,分别为6755万元、6021万元,导致毛利较上年同期减少734万元,主要是:(1)本期危废板块处置量和处置价格受宏观环境、市场和行业周期等多因素影响,均出现较大幅度下滑,导致营业收入减少4896万元、毛利减少4215万元;(2)新能源双碳业务布局初显成效,利润持续增长,营业收入增加3680万元、毛利增加1106万元;(3)BOT项目大部分已完工,BOT建设服务期收入同比减少5340万元;
2、公司其他权益工具投资持有期间取得的股利收入、业绩补偿较上期增加4459万元;
3、公司商誉、应收款项等减值损失较上年同期减少42353万元。
永清环保形成集研发、咨询、设计、制造、工程总承包、营运、投融资为一体的完整的环保产业链,已发展为以土壤修复为工程核心、以固\危废处置为运营核心,大气污染治理、环境咨询、新能源、双碳业务协调发展的综合性环保产业平台。







