新疆生产建设兵团第四师可克达拉市生态环境质量提升与绿色产业融合开发EOD项目实施主体采购竞争性磋商


您好,清泽环保科技有限公司官网
产业新闻
您的位置: 首页 > 产业新闻
.

产业新闻

推荐服务

新疆生产建设兵团第四师可克达拉市生态环境质量提升与绿色产业融合开发EOD项目实施主体采购竞争性磋商

发布时间:2026-02-21 04:42:48人气:

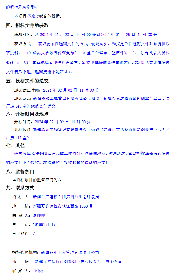
北极星环保网获悉,新疆生产建设兵团第四师可克达拉市生态环境质量提升与绿色产业融合开发EOD项目实施主体采购竞争性磋商公告发布,项目不接受联合体投标。计划2月3日11时开标,详情如下:

新疆生产建设兵团第四师可克达拉市生态环境质量提升与绿色产业融合开发EOD项目实施主体采购竞争性磋商(图1)

新疆生产建设兵团第四师可克达拉市生态环境质量提升与绿色产业融合开发EOD项目实施主体采购竞争性磋商(图2)

新疆生产建设兵团第四师可克达拉市生态环境质量提升与绿色产业融合开发EOD项目实施主体采购竞争性磋商(图3)


推荐资讯

    标签arclist报错:指定属性 typeid 的栏目ID不存在。