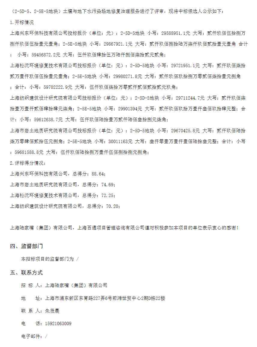
北极星环境修复网获悉,5月12日,上海市浦东新区祝桥镇祝桥社区2-5-9地块(2-5D-5、2-5E-5地块)土壤与地下水污染场地修复治理服务公布中标候选人,第一中标候选人为上海兴东环保科技有限公司,报价5945.68722万元,第二中标候选人为上海市岩土地质研究院有限公司,报价5968.15888万元,第三中标候选人为上海松沅环境修复技术有限公司,报价5970.22229万元。
据了解,该项目于4月19日公开招标,招标控制价为5985.88022万元,其中:2-5D-5地块最高限价2977. 90811万元,2-5E-5地块最高限价3007.97211万元。
本项目地块历史用地类型为工业用地和居住用地,根据前期初步调查和健康风险评估结果,拟采购一家供应商对本项目地块污染土壤进行修复,工作内容包括但不限于前期准备、现场开挖、基坑挖掘、土壤场地短驳、土壤修复和修复过程中噪声、大气、废水和固体废物的处理等。




